会员登录
|
免费注册
|
忘记密码
|
管理入口
返回主站
|
|
保存桌面
|
手机浏览
|
联系方式
|
购物车
企业会员
第1年
东莞市永申包装材料有限公司
加关注
0
产销:包装材料(纸箱、塑料制品)。
网站首页
杂志|学术
公司介绍
供应产品
采购清单
公司新闻
荣誉资质
人才招聘
公司相册
品牌展示
公司视频
展会信息
杂志|学术
供应产品
采购清单
公司新闻
荣誉资质
人才招聘
公司相册
品牌展示
公司视频
展会信息
搜索
企业档案
企业会员
第
1
年
东莞市永申包装材料有限公司
赵荣高
先生
经营:
产销:包装材料(纸箱、塑料制品)。
主营:
包装制品
地区:
广东-东莞市
TA的个人空间
新闻中心
暂无新闻
产品分类
暂无分类
联系方式
联系人:赵荣高
电话:13798765696
站内搜索
杂志|学术
供应产品
采购清单
公司新闻
荣誉资质
人才招聘
公司相册
品牌展示
公司视频
展会信息
荣誉资质
暂未上传
友情链接
暂无链接
首页
>
供应产品
>
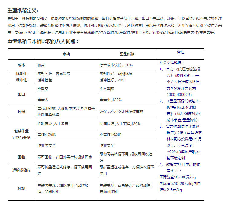
定做各种重型设备包装箱和设计方案一站式服务包装一体化重型纸箱
定做各种重型设备包装箱和设计方案一站式服务包装一体化重型纸箱
单价
面议
对比
询价
暂无
浏览
157
发货
广东东莞市
付款后48小时内
库存
1000套
起订1套
过期
长期有效
更新
2018-06-07 14:07
详细信息
IP属地 上海
LINK
友情链接
我的印刷网
全国服务热线
SERVICE HOTLINE
13798765696
地址:中国广东东莞沙田镇杨公洲下谷小组169号
电话:13798765696
访问量:924
技术支持:
我的印刷网
咨询热线
13798765696
统计代码区