会员登录
|
免费注册
|
忘记密码
|
管理入口
返回主站
|
|
保存桌面
|
手机浏览
|
联系方式
|
购物车
企业会员
第1年
厦门市艾玛仕电子科技有限公司
加关注
0
研发、批发零售:电子产品。
网站首页
杂志|学术
公司介绍
供应产品
采购清单
公司新闻
荣誉资质
人才招聘
公司相册
品牌展示
公司视频
展会信息
杂志|学术
供应产品
采购清单
公司新闻
荣誉资质
人才招聘
公司相册
品牌展示
公司视频
展会信息
搜索
企业档案
企业会员
第
1
年
厦门市艾玛仕电子科技有限公司
林运柳
先生
经营:
研发、批发零售:电子产品。
主营:
印刷服务
地区:
福建-厦门市
TA的个人空间
新闻中心
暂无新闻
产品分类
暂无分类
联系方式
联系人:林运柳
电话:18259422953
站内搜索
杂志|学术
供应产品
采购清单
公司新闻
荣誉资质
人才招聘
公司相册
品牌展示
公司视频
展会信息
荣誉资质
暂未上传
友情链接
暂无链接
首页
>
供应产品
>
厦门 数码快印 名片定制/制作/印刷 铜版纸覆膜印刷 个性印刷
厦门 数码快印 名片定制/制作/印刷 铜版纸覆膜印刷 个性印刷
单价
面议
对比
询价
暂无
浏览
117
发货
福建厦门市
付款后48小时内
库存
1000张
起订1张
过期
长期有效
更新
2018-04-23 15:55
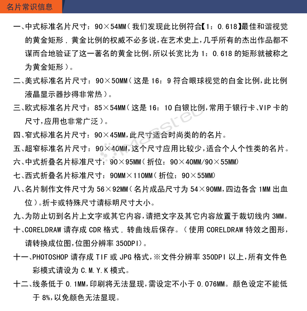
详细信息
IP属地 上海
LINK
友情链接
我的印刷网
全国服务热线
SERVICE HOTLINE
18259422953
地址:中国福建厦门思明区后江埭路170号乔康大厦15楼C座
电话:18259422953
访问量:1489
技术支持:
我的印刷网
咨询热线
18259422953
统计代码区