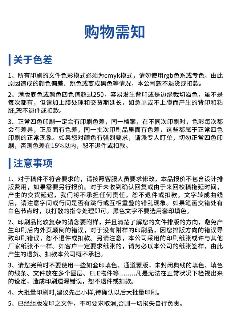
商品描述















价格说明
【平台活动下价格】
活动前价格:(1)非分销场景下,指平台活动(不含分销场景的活动)预热期(若无预热期,则为爆发期)前的商品销售价格;(2)分销场景下,专指分销活动预热期(若无预热期,则为爆发期)前的商品销售价格。
前述价格未计算平台发放的各种采购津贴、跨店券、红包等优惠,未计算商家设置的满减优惠、优惠券、店铺返利金、店铺会员折扣以及L会员价、商家设置的指定人群单品优惠活动等各种优惠; 该价格会计算其他非平台活动下的各种优惠(包括商家自行设置的非指定人群的单品优惠等,最终以商家的自行设置为准)。前述商品销售价格指商品页面当日展示的标价;若当日商家多次调整销售价格的,取当日最后展示的销售价格。















沪公网安备31011502404119